懂政策,更懂你!
常见答疑
/
最新资讯
/
用户案例
上海居住证积分模拟
去算分 >
免费咨询热线:
首页
上海居住证
上海居住证积分
积分细则
积分计算器
积分达标方案
上海户口申请
居转户
申请条件评定
子女教育
政策指导
政策要点申领
公益讲座
首页
>
最新资讯
>
最新资讯
>
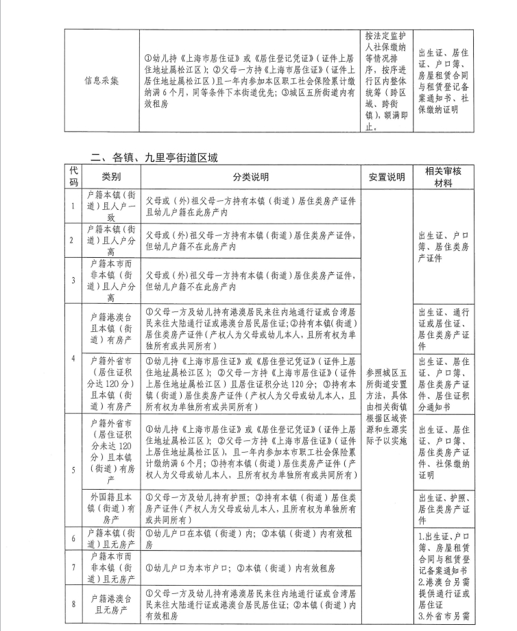
2024年松江区学前教育阶段招生工作的实施意见
2024年松江区学前教育阶段招生工作的实施意见
2024-04-18 10:59:23
312
上一篇:2024年金山区学前教育阶段适龄幼儿入园工作实施意见
下一篇:2024年青浦区学前教育阶段适龄幼儿入园工作的通知
相关推荐
2020年如何在网上打印个税税单?手把手教你
外地人和上海人结婚,孩子能立即在上海上学?不一定
上海历年社保基数对照表!居住证积分、落户必备
上海高新技术企业落户条件一览(附申请落户上海流程)
热门文章
2020年如何在网上打印个税税单?手把手教你
外地人和上海人结婚,孩子能立即在上海上学?不一定
上海历年社保基数对照表!居住证积分、落户必备
上海高新技术企业落户条件一览(附申请落户上海流程)
2024年最新历年社保基数一览表
最新文章
为什么来沪外地家长都办了上海积分通知单,有什么用?
上海居住证7年就一定能落户成功吗?揭秘潜规则与核心条件
2025上海积分落户:五大主流方案全拆解,帮你快速匹配路径
上海社保缴费基数上限和下限是多少
2025上海居转户社保个税深度指南:基数标准、申报误区与问题全答疑
标签列表
上海居住证
上海居住证办理
上海居住证积分
上海居住证积分办理
上海居住证积分细则
上海居住证积分模拟
上海居住证管理办法
上海居住证积分申请
上海居住证积分查询
上海居住证转户口
上海户口
上海户口申请
上海户口申请条件
上海户籍
上海户籍政策
落户上海
上海落户
上海落户政策
上海落户积分
上海落户条件
落户上海条件
子女教育
上海小学排名
上海幼儿园
上海中学排名
关于我们
了解我们
发展愿景
联系我们
为您服务
上海居住证
讲座指导
上海居住证积分
新闻资讯
上海户口申请
常见答疑
子女教育
用户案例
扫描关注微信公众号
添加老师1对1咨询
免费咨询热线
沪ICP备19027869号
地址:中国(上海)自由贸易试验区临港新片区丽正路1628号4幢1-2层
120积分模拟计算器